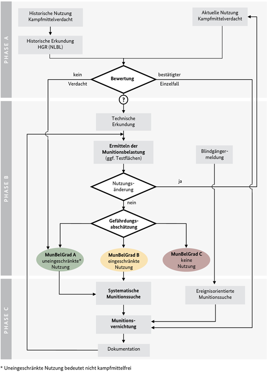
A-1.2.2 Verfahrensablauf Bundeswehr
1 Phase A: Feststellung der Munitionsbelastung und Bewertung
Um Übungsplätze ständig einsatz- und auftragsorientiert zur Verfügung zu stellen und permanent auf qualitativ hohem Niveau nutzbar zu halten, sind unter anderem geeignete Maßnahmen zur Entsorgung von unbrauchbarer und/oder nicht zur Wirkung gelangter Munition zu treffen.
Liegen für einen Übungsplatz konkrete Hinweise auf eine Munitionsbelastung vor, ist durch die Truppenübungsplatzkommandantin bzw. den Truppenübungsplatzkommandanten oder die Standortälteste bzw. den Standortältesten die Untersuchung dieses Verdachts einzuleiten.
Wesentliche Voraussetzung zur objektiven Kategorisierung der Flächen der Übungsplätze in unterschiedliche Munitionsbelastungsgrade ist die Kenntnis der Munitionsbelastung. Die kontinuierliche, dem Nutzungsprofil angepasste Munitionssuche liefert dazu wichtige Informationen. Die Ergebnisse sind zu bewerten. Dabei ist zwischen nicht zur Wirkung gelangter Munition aufgrund der historischen Munitionsbelastung und/oder des aktuellen Ausbildungsbetriebs zu unterscheiden.
Die Lagefeststellung schließt mit einer schriftlichen Bewertung durch einen Schießsicherheitsoffizier1 ab. Hat sich der Munitionsverdacht nicht bestätigt, scheidet die Liegenschaft oder Fläche aus der weiteren Bearbeitung aus. Wurde eine Gefahr für die Schutzgüter festgestellt, kann unter Berücksichtigung des Einzelfalls unmittelbar die Entsorgung/Munitionsvernichtung geplant und durchgeführt werden. In allen anderen Fällen sind weitergehende Untersuchungen, die in der Regel als technische Erkundung in der Phase B durchgeführt werden, notwendig.
2 Phase B: Gefährdungsabschätzung
Die Erkenntnisse zur Munitionsbelastung aus der historischen und der aktuellen Nutzung sind zusammenzufassen, die Bewertungsfaktoren in den jeweiligen Auswirkungen miteinander zu verknüpfen und die Ergebnisse zu einer Gefährdungsabschätzung abzuleiten. Der Detaillierungsgrad ist dabei so zu wählen, dass eine klare Aussage über das Gefährdungspotenzial für Schutzgüter erzielt wird.
Insbesondere die Verknüpfung der Informationen über Munition, Tiefenstufe und Nutzung führt zu einer Kategorisierung der Flächen. Geht von der festgestellten Munitionsbelastung zum gegenwärtigen Zeitpunkt keine Gefährdung aus, sind keine weiteren Maßnahmen notwendig.
Zur Ermittlung der Gefahr werden in der Regel als Hauptbestandteil der Phase B Testfelder für das Bestimmen der Munitionsbelastung herangezogen.
Im Ergebnis der so ermittelten Munitionsbelastung ist die Gefährdungsabschätzung durchzuführen und auf dieser Grundlage die Kategorisierung in die jeweiligen Munitionsbelastungsgrade fortzuschreiben.
|
Bei Nutzungsänderung ist eine Neubewertung erforderlich. |
2.1 Kategorisierung von munitionsverdächtigen und munitionsbelasteten Flächen
Die Nutzung der Übungsplätze unterscheidet sich nach Flächen, die für Ausbildung/Üben freigegeben, mit Nutzungsauflagen versehen oder gesperrt sind. Die Kategorisierung für Übungsplätze in Flächen mit nachfolgenden Munitionsbelastungsgraden ist durch einen Schießsicherheitsoffizier festzulegen.
Munitionsbelastungsgrad A wird Flächen zugeordnet, in denen die Wahrscheinlichkeit von Blindgängern sehr gering ist. Auftreten können jedoch Darstellungsmittel, pyrotechnische Artikel und zurückgelassene Munition. Üben ist zulässig, Erdarbeiten/Schanzen und das Anlegen von Feuerstellen bedürfen der Genehmigung durch die Truppenübungsplatzkommandantur/die Standortälteste bzw. den Standortältesten.
Munitionsbelastungsgrad B wird Flächen zugeordnet, in denen mit einer geringen Blindgängerdichte zu rechnen ist. Erdarbeiten/Schanzen und das Anlegen von Feuerstellen sind nur nach Genehmigung durch die Truppenübungsplatzkommandantur/ die Standortälteste bzw. den Standortältesten zulässig. Bei der Auswahl des Ortes für Feuerstellen und bei Erdarbeiten ist die Aufsicht durch einen Schießsicherheitsfeldwebel/-offizier erforderlich.
Als Ergebnis einer spezifischen Gefährdungsabschätzung, die eine negative Wirkung auf Schutzgüter weitestgehend ausschließt, können diese Flächen oder Teilflächen mit oder ohne Nutzungsauflagen freigegeben werden.
Munitionsbelastungsgrad C wird Flächen zugeordnet, in denen mit einer hohen Blindgängerdichte oder Blindgängern der Gefechtsmunition von Panzerfäusten, Granatpistolen, von Handgranaten, Bomblets oder gefährlichen Altlasten (Kampfmitteln) zu rechnen ist. Diese Flächen sind zu sperren.
2.2 Fortschreibung der Kategorisierung
Übungstätigkeiten mit Einsatz von Munition führen zu einem kontinuierlichen Aufwuchs an nicht zur Wirkung gelangter Munition. Die Überprüfung der Kategorisierung ist deshalb in Abhängigkeit der Nutzung, mindestens jedoch alle drei Jahre vorzunehmen.
Die Rückstufung in eine niedrigere Kategorie kann nur auf Grundlage einer aktuellen Gefährdungsabschätzung erfolgen.
3 Phase C: Entsorgung von Munition
Maßnahmen zur Entsorgung von Munition werden auf Grundlage der Kategorisierung der Flächen getroffen mit dem Ziel, die ständige Zunahme der Munitionsbelastung auf Übungsplätzen zu begrenzen.
Maßnahmen zur Entsorgung von Munition können, mit Ausnahme des Vernichtens von Munition, an zivile Anbieter vergeben werden.
Die Entsorgung jeglicher Art von Munition und Munitionsteilen, die im Rahmen einer Mitbenutzung des Übungsplatzes durch andere Dritte (Nr. 513) aufgrund eines Vertrages anfallen, ist Aufgabe des Mitbenutzers2.
3.1 Durchführungsbestimmungen für die Munitionssuche
Es ist eine ständige Aufgabe des Betreibers, den Übungsplatz nach nicht zur Wirkung gelangter Munition und Munitionsteilen abzusuchen. Grundsätzlich ist dabei zwischen ereignisorientierter (z. B. aufgrund Blindgängermeldung) und systematischer Suche zu unterscheiden.
Für Flächen, die zum Üben freigegeben sind (ohne Nutzungsauflagen), ist im Allgemeinen eine visuelle Entsorgung von Munition ausreichend. Für Flächen des Munitionsbelastungsgrades B, die für eine besondere Nutzung (mit Nutzungsauflagen) vorgesehen sind, ist in Abhängigkeit der Munitionsbelastung und der Übungsintensität zu prüfen, ob darüber hinaus weiterführende Maßnahmen durchzuführen sind. Die systematische Suche ist in Abhängigkeit der Nutzung und der Art der verwendeten Munition, mindestens jedoch alle fünf Jahre vorzusehen.
Munitionsschrott wird mit Unterstützung der Bundeswehrdienstleistungszentren (Servicecenter) gesammelt, sortiert, gesichtet und der Verwertung zugeführt.
3.2 Munitionsvernichtung
Auf Übungsplätzen sind Schießsicherheitsfeldwebel/-offiziere zuständig für das Vernichten nicht zur Wirkung gelangter Munition. Für die Entsorgung der Munition bis Ende des Zweiten Weltkrieges sind die zuständigen Kampfmittelbeseitigungsdienste der Länder hinzuzuziehen.
Die Vernichtung von Munition erfolgt gemäß den Vernichtungsanweisungen der für die Munition jeweils zuständigen Materialverantwortlichen. Für Munition, für die keine Vernichtungsanweisung vorhanden ist, ist eine Vernichtungsanweisung bei KdoTerrAufgBw Abt MunTSichh/SchSichh zu beantragen. Zur Durchführung eines für Beteiligte und Unbeteiligte sicheren Entsorgens müssen die Gefährdungen für Schutzgüter entweder durch bauliche und/oder konstruktive Schutzmaßnahmen begrenzt oder die betroffenen Geländeteile abgesperrt werden.
Abb. A-1.2-1: Ablaufschema Bundeswehr: Entsorgung von Munition auf Übungsplätzen
1 Offizier mit Fachkunde Munition und abgeschlossener Ausbildung Schießsicherheit gemäß den Zentralrichtlinien
1) A2-2080/0-0-210 „Allgemeine Schutz- und Sicherheitsbestimmungen für den Umgang mit
Munition“
2) A2-2080/0-0-500 „Berechtigungen Fachkunde Munition der Bundeswehr“
2 Abweichungen sind bei KdoTerrAufgBw Abt MunTSichh/SchSichh zu beantragen.
